Pavel Stránský
Contact:
Please wait...
Teaching
QT I exercises
QT II exercises
QT-ST exercises
PC in Physics
Chaos
Atomic physics
Theses and projects
Office hours
GCM
Classical freg(B)
Classical freg(E)
Quantum regularity
WF, energies
Onset of chaos
Peres lattices
and invariant
Peres invariant:
min and max
Peres lattices:
various h
Err (Brody)
Err (Estimate of A0)
ESQPT
Level dynamics
Wave functions
Creagh-Whelan
Quenchs
Dicke model
Rabi model
Programs & WWW
Program CM
burianova.eu
is.gabrielos.cz
CV
Publications
Last updated: 15.12.2025
Counter:
0
λ
f
= 0.58
FIRST
-10
-5
-2
-1
+1
+2
+5
+10
LAST
δ
0.3
1
‹‹‹
λ
i
level direction
›››
0 0 F
0 1 F
0 2 F
0 3 F
0 25 F
0 30 F
0 35 F
0 100 F
0 110 F
0 120 F
0 205 F
0 310 F
0 415 F
1 0 B
2 0 B
3 0 B
4 0 B
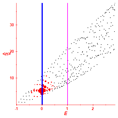
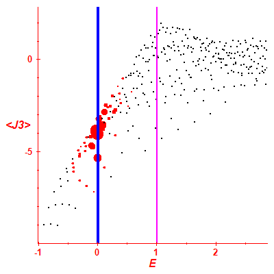
Quantum quench in the Extended Dicke Model
Level dynamics
(
J
=10, even states,
ω
=
ω
0
=1,
δ
=0.3)
[
Minimum of energy
-
ESQPT (2,1)
-
ESQPR (2,2)
-
quench
]
Survival probability
> 10
-5
[
Participation ratio
-
Heisenberg time
]
Strength function
[
Minimum
-
ESQPT (2,1)
-
ESQPR (2,2)
-
mean energy
]
Survival probability log
Strength function log
Participation ratio
(smoothed)
[
ESQPT (2,1)
-
ESQPR (2,2)
]
Heisenberg time
(smoothed)
[
ESQPT (2,1)
-
ESQPR (2,2)
]
Peres lattices
with strength function elements > 10
-4
[
Minimum
-
ESQPT (2,1)
-
ESQPR (2,2)
-
mean energy
]